学科专业

一、承担重要科研项目
2017年以来城市规划系教师承担的部分国家级、省部级科研项目(2017.01-2023.12)

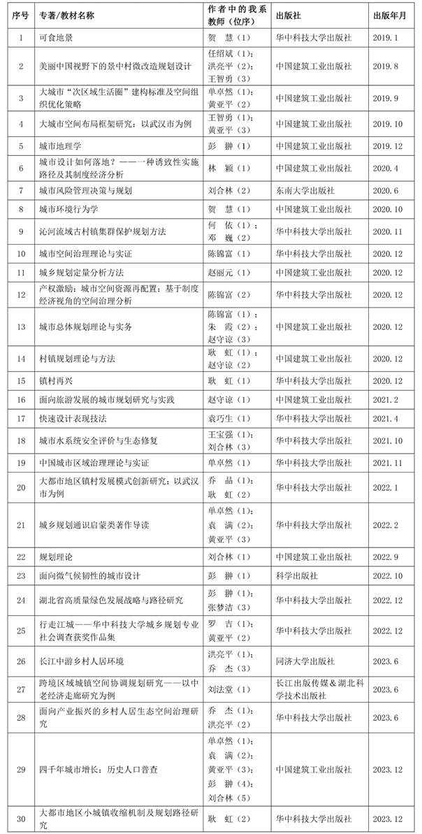
二、出版学术专著与教材
城市规划系坚持学术引领,近五年累计发表SCI、SSCI、CSSCI、CSCD等期刊论文300余篇,2019年以来相继出版学术专著、译著、教材和作品集30余部,12部教材获住建部“十三五”及“十四五”规划教材立项。
2019年以来城市规划系教师出版的学术专著(译著)、教材及作品集(2019.01-2023.12)

三、荣获国家级重要设计实践奖项
2016年以来,城市规划系教师屡次荣获教育部高校科研优秀成果奖、湖北省科技进步奖、湖北省社会科学优秀成果奖等科研奖励。其中,黄亚平教授、何依教授获评首批“湖北规划设计大师”荣誉称号;耿虹教授的精准扶贫十大典型项目《科学精准规划,共建美好家园》、教育部直属高校非遗扶贫示范创建项目,连续两年获教育部高校科研优秀成果奖(人文社科)咨询服务报告奖;何依教授的“工业遗产再利用的建筑设计及关键技术”获湖北省科技进步三等奖;何依教授著作《四维城市——城市历史环境研究的理论、方法与实践》荣获湖北省社会科学优秀成果三等奖;贺慧教授《可食地景》入选湖北省教育厅2019-2021年度高等学校哲学社会科学社会研究优秀成果。
2017年至今,城市规划系教师获得近20余项全国优秀城乡规划设计奖、200余项省部级规划设计奖,组织力量参与援疆、救灾、扶贫等公益规划活动,扩大了专业社会影响力,为推动行业发展、服务地方发展贡献了重要力量。
2017年以来城市规划系教师的国家级设计实践获奖(2017.01-2023.12)







